
Descriere
O telecomanda IR (infrarosu) oarecare (TV, DVD Player, CD Player etc.), impreuna cu acest circuit, ofera utilizatorului posibilitatea de a porni si/sau opri de la distanta, un echipament electric. Circuitul nu trebuie programat pentru a recunoaste cele doua comenzi, oprit si pornit. Pentru comanda de pornire se apasa scurt un buton, oricare, de la telecomnda utilizata, iar pentru oprire se apasa scurt acelasi buton sau altul. Circuitul este prevazut cu un jumper care seteaza timpul de raspuns al circuitului. Daca jumper-ul este ON, circuitul executa comenzile cand butonul telecomenzii se apasa scurt, iar cand jumper-ul este OFF, circuitul executa comenzile cand butonul telecomenzii se apasa lung, aproximativ 4 sec. Aceasta din urma setare se foloseste cand telecomanda folosita pentru circuit, este utilizata pentru un alt echipament sau cand in camera unde se afla circuitul, mai exista un echipament care foloseste o alta telecomanda.
Date tehnice
Tensiunea de alimentare: 12V DC
Actionare prin contact NO/7 A
Comanda ON si OFF fara programarea circuitului
Circuitul este compatibil cu orice telecomanda
Jumper pentru setarea timpului de raspuns al circuitului
Protectie la inversarea tensiunii de alimentare
Dimensiune PCB: 6,5 x 4 cm
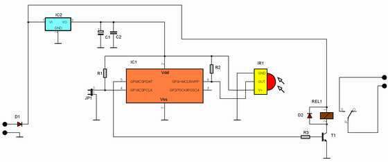
Schema electrica
Cablajul imprimant si dispunerea componentelor (traseele sunt vazute prin transparenta)
Componente
IC1 = PIC10F202
IC2 = 78L05
T1 = 2N3904
D1, D2 = 1N4148
C1 = condensator electrolitic 10 uF
C2 = condensator multistrat 100 nF
R1, R2, R3 = rezistor 10 K
JP1 = jamper
IR1 = TSOP 4838
Rel1 = releu 12 V
CON1, CON2 = terminal bloc 2 cai
PCB: 6,5 x 4 cm - Download
Program microcontroler - Download
Copyright © www.constructii-electronice.ro (since 2008)| All Rights Reserved