
Circuitul aprinde farurile autoturismului (faza scurta, pozitii sau proiectoare - Halogen, Xenon, LED, CCFL), doar seara, atunci cand din telecomanda, se incuie/descuie usile. Timpul cat farurile raman aprinse poate fi reglat la 20 sec. sau la 40 sec. Daca se pune contactul, luminile se sting si nu pot fi aprinse decat daca se ia contactul. Daca nu este destul de intuneric (nivel reglabil din semireglabil), modulul nu aprinde luminile.
Date tehnice
Tensiunea de alimentare: 12V DC
Consum: 5 mA (in repaus)
Protectie la inversarea tensiunii de alimentare
Intrarile circuitului sunt separate galvanic
Durata actionare faruri : 20 secunde sau 40 secunde
Nivel reglabil pentru sensibilitatea la lumina
Dimensiune PCB: 8 x 5 cm
Lipirea componentelor pe cablajul imprimant se va face tinand cont de schema electrica, dispunerea componentelor si instructiunile de asamblare si lipire. Dupa operatia de lipire se introduce microcontrolerul IC1 in soclu, apoi se instaleaza circuitul in autoturism.
Atentie! Introducerea gresita in soclu al lui IC1 duce la distrugerea ireversibila a acestuia.
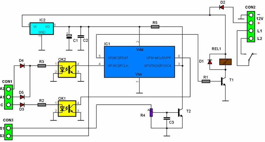
Schema electrica
Cablajul imprimant si dispunerea componentelor (traseele sunt vazute prin transparenta)
Componente
R1, R5 = rezistor 10 K
R2, R3 = rezistor 1,5 K
R4 = semireglabil 100 K
C1 = condensator 10 uF
C2, C3 = condensator 100 nF
D1, D2, D3, D4, D5 = dioda 1N4148
T1,T2 = tranzistor NPN 2N3904
OK1, OK2 = optocuplor LTV 817
IC1 = PIC 10F202
IC2 = 7805
CON1 = terminal bloc 3 cai
CON2 = terminal bloc 4 cai
CON3 = terminal bloc 2 cai
REL1 = releu 12V
Fotorezistor = se conecteaza prin doua fire la conectorul CON3
PCB: 8 x 5 cm - Download
Program microcontroler - Download
Copyright © www.constructii-electronice.ro (since 2008)| All Rights Reserved